メニュー
コンテンツへスキップ
トップページ
理事長 挨拶
事業内容
支援金給付「募集要項」
定額寄付申込書
一括寄付申込書
役員名簿
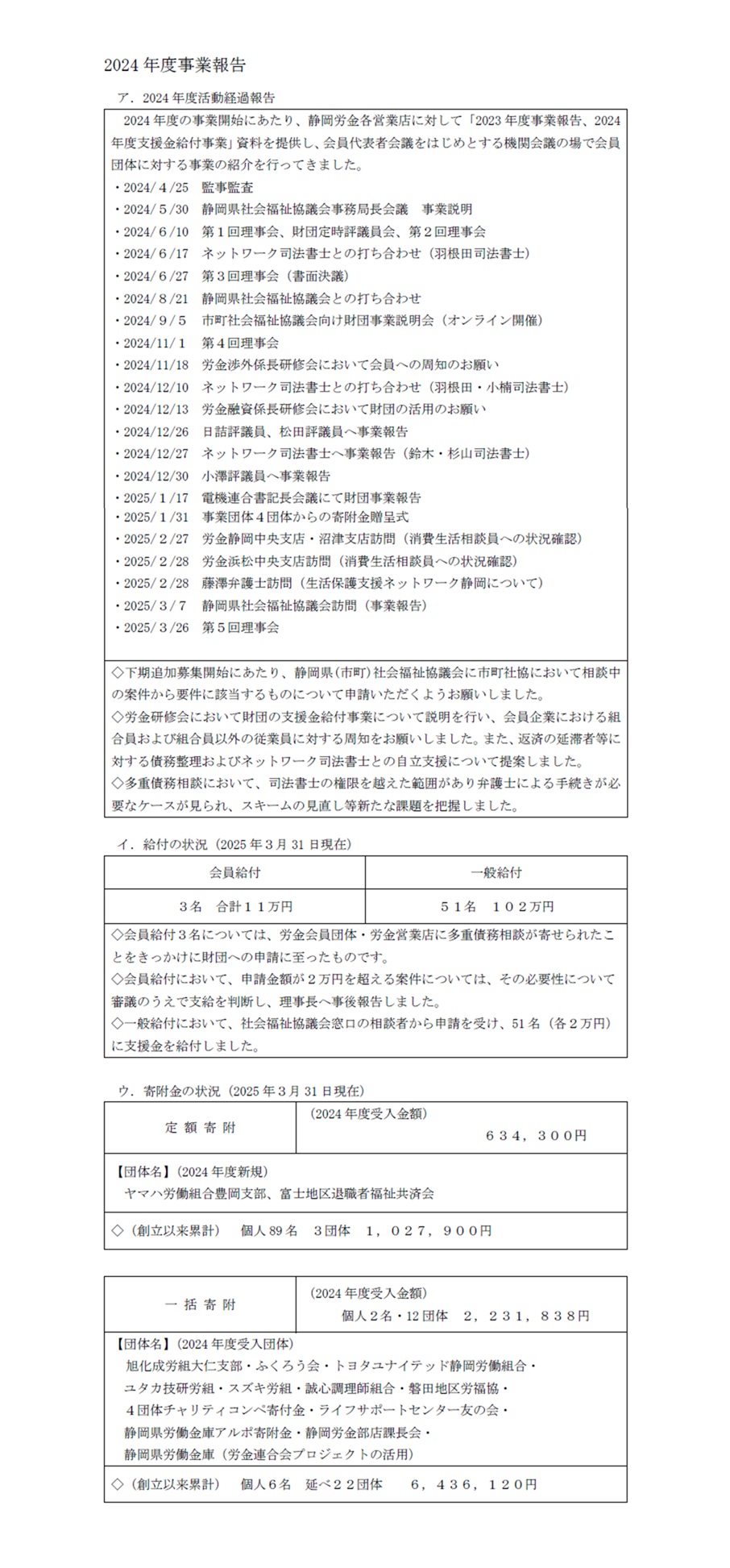
事業報告
貸借対照表
収支予算
活動計算書
財産目録
ご利用についてのご案内
ご相談の流れ
お問い合わせ
定款
プライバシーポリシー
トップ
›
事業報告
事業報告